登录
首页
长征文化主题库
长征文物回忆录
长征人物资料库
红色黔行
长征声影
时事政治
活动专栏
进入地区数据库
首页
>
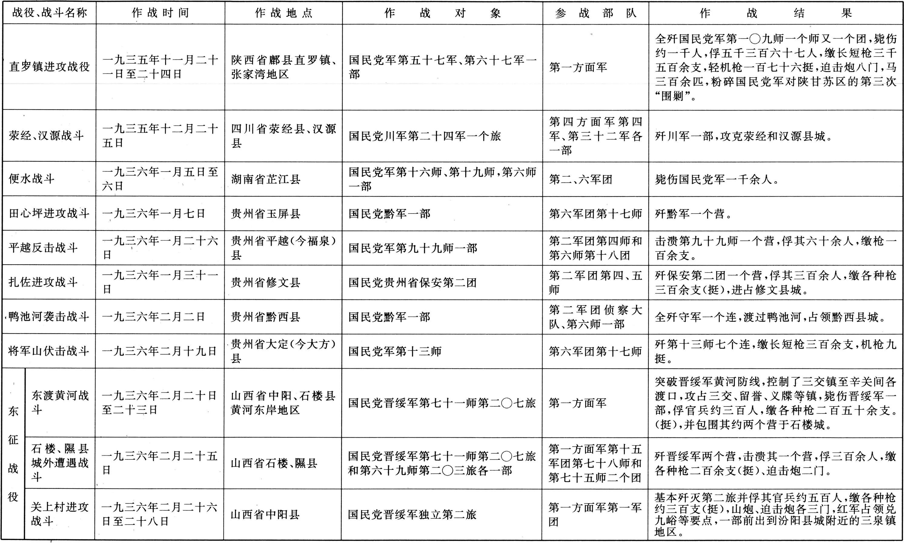
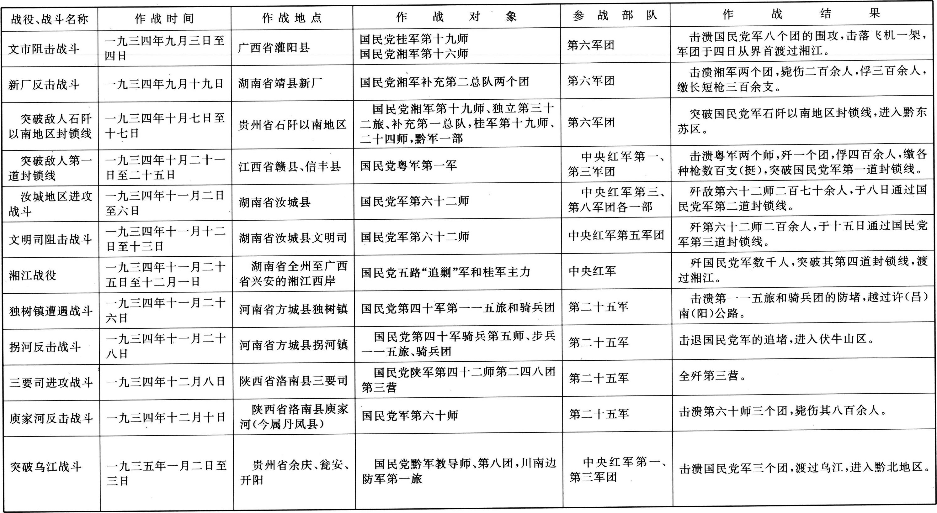
红军长征期间师以上部队主要战役、战斗战绩统计
红军长征期间师以上部队主要战役、战斗战绩统计
收藏
正文
红军长征期间师以上部队主要战役、战斗战绩统计
[1]
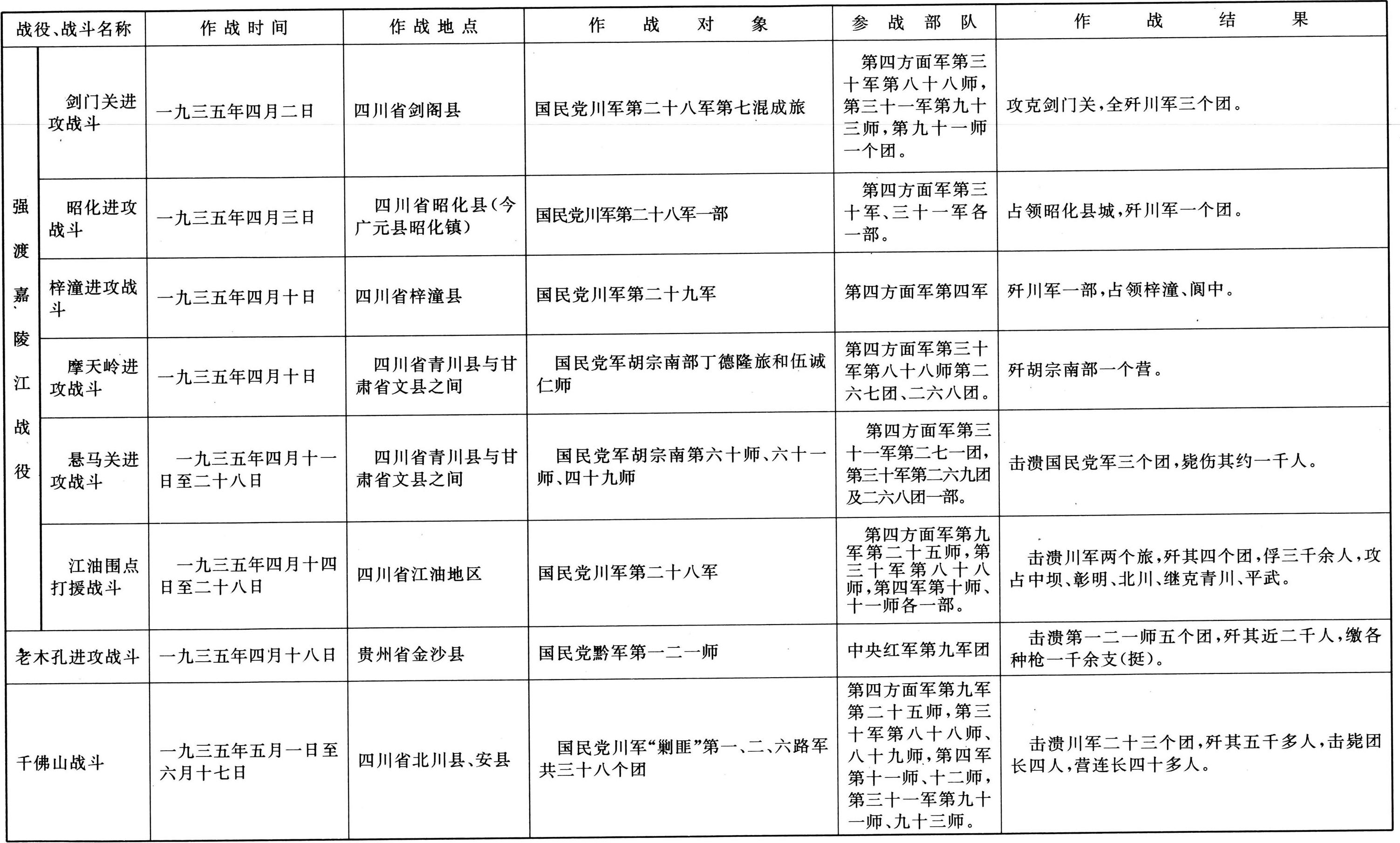
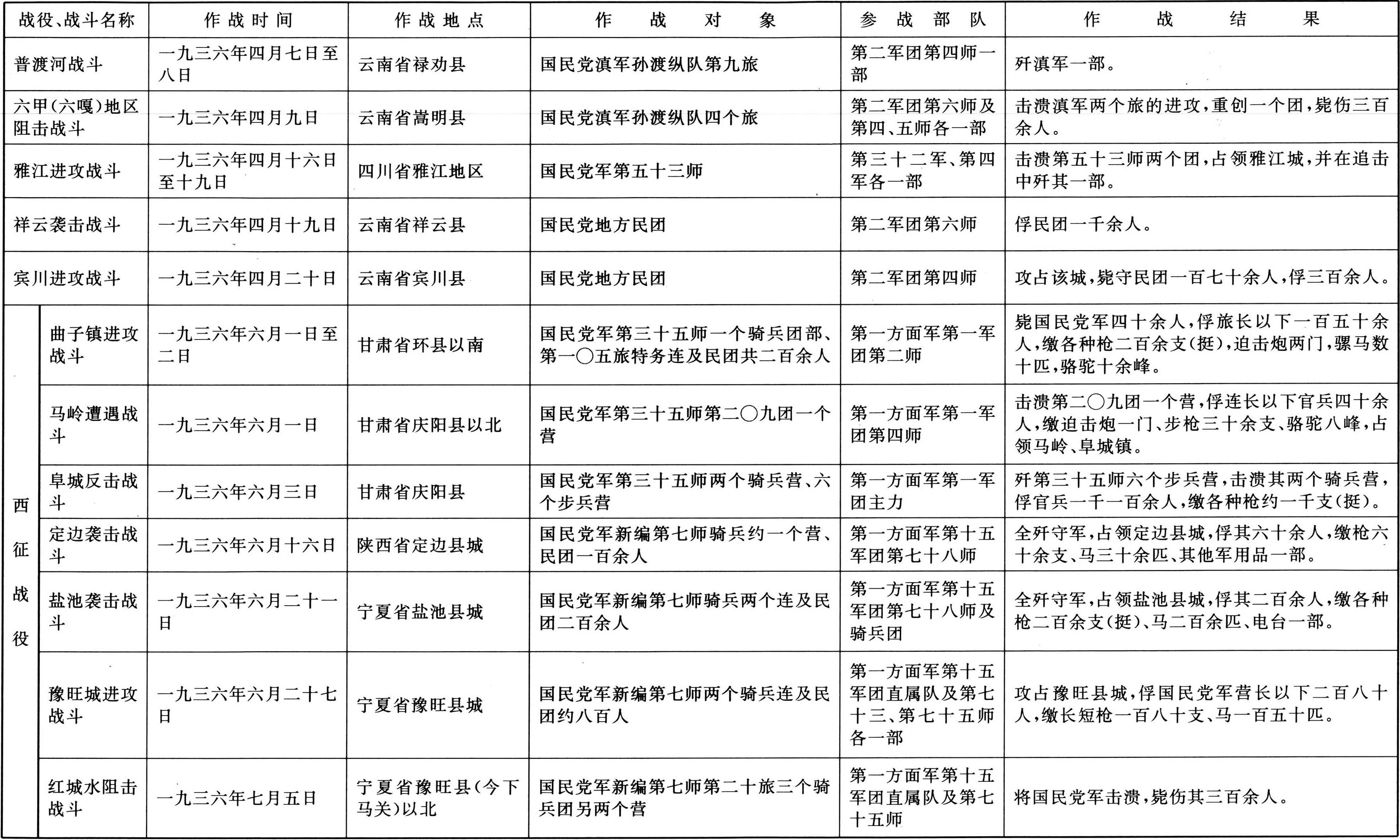
续表
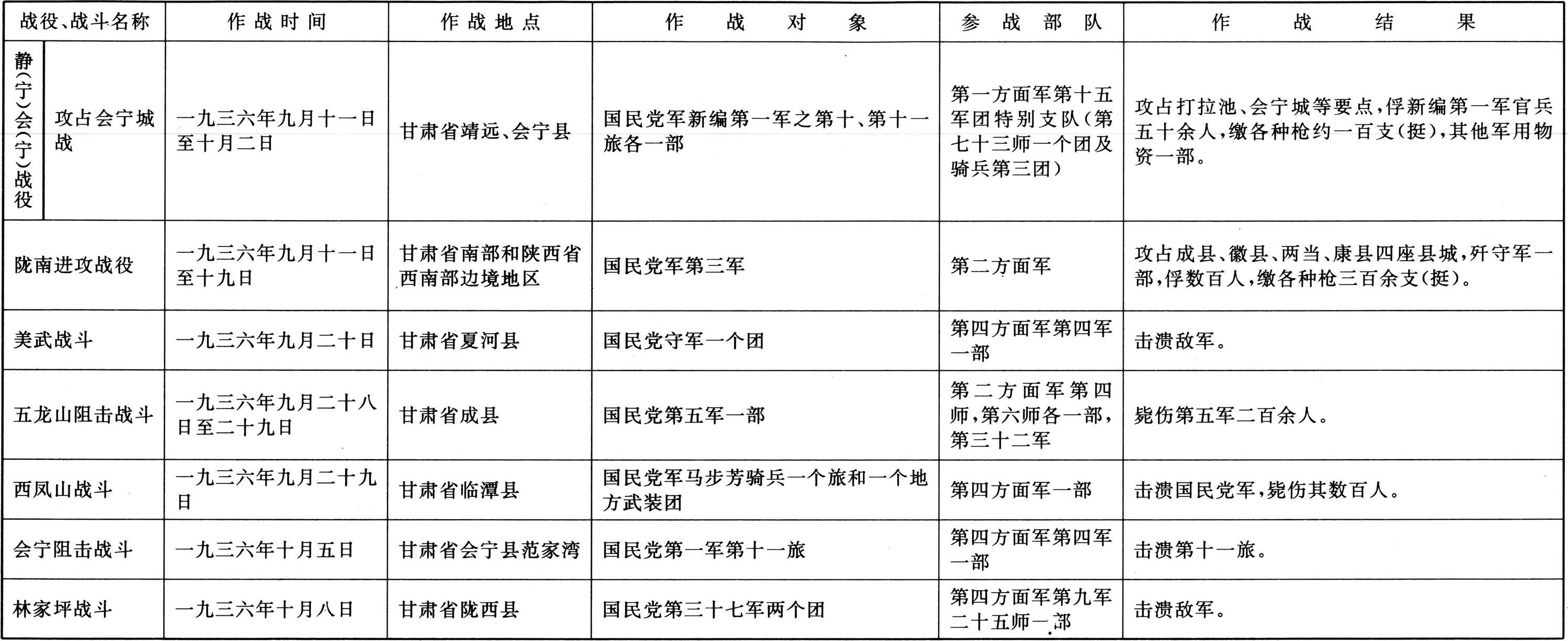
续表
续表
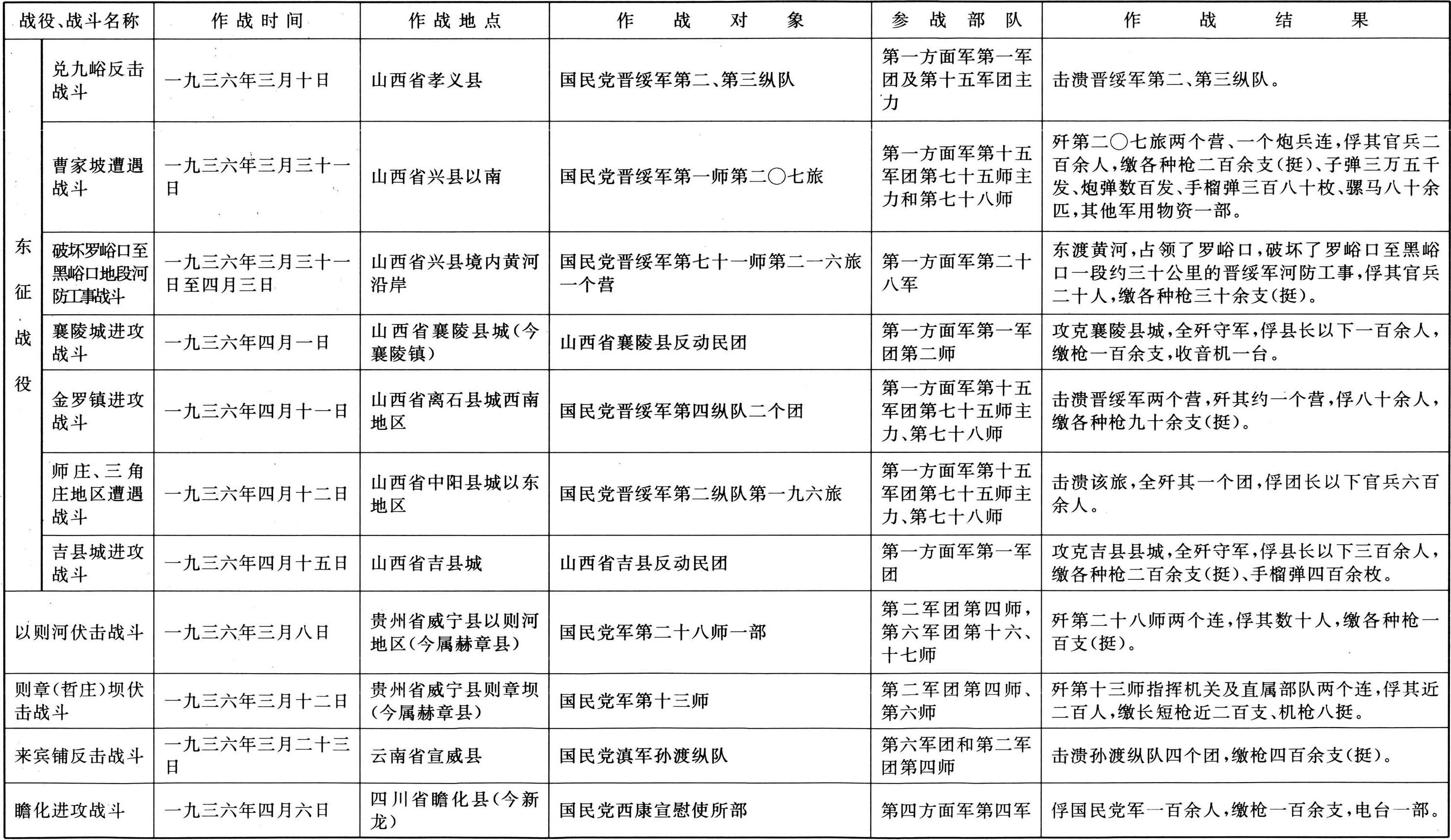
续表
续表
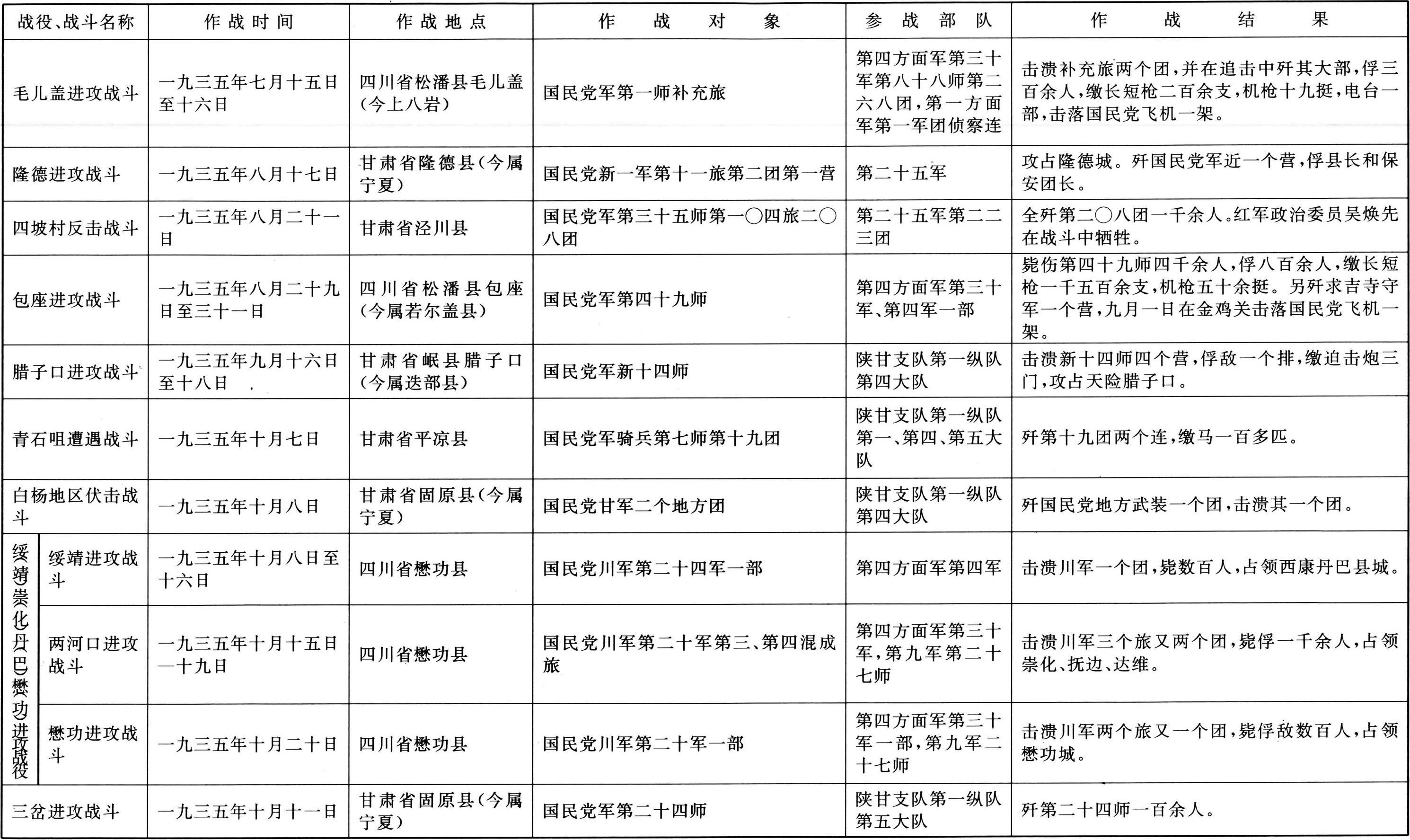
续表
续表
续表
续表
续表
[1]
本统计表以战役、战斗发起时间的先后排列。